Реинжиниринг и постоянное совершенствование
Каждая компания уникальна, поэтому нельзя закрепить четкий порядок реинжиниринга, который будет актуален для всех. Но можно выделить 5 основных этапов, на которые могут ориентироваться предприятия, планируя реинжиниринг бизнес-процессов.
Определяем потребности компании и основания для проведения реинжиниринга. Здесь нужно провести анализ и понять, что в бизнес-процессе идет не так.
Формируем группу. Можно найти специалистов со стороны или задействовать своих компетентных сотрудников.
Намечаем основные бизнес-процессы
Здесь важно точно выявить проблемы, понять потребности клиентов, сформулировать задачи и цель компании.
Меняем подход. Нужно пересмотреть тактику создания бизнес-процесса и его реализации, при необходимости не ограничиться улучшением прежнего алгоритма, а полностью изменить ее.
Подключаем сотрудников
Реинжиниринг требует тестирования, а работники, которые будут непосредственно реализовывать обновленную схему, дадут обратную связь.
Реинжиниринг – управленческий метод, который позволяет исправлять проблемы по мере их возникновения. Одновременно можно реинжинирить до 20% от общего числа бизнес-процессов на предприятии.
Основные черты
Постоянное совершенствование, напротив, позволяет прорабатывать множество процессов последовательно или одновременно, что существенно улучшает бизнес-процессы в компании.
Постоянное совершенствование характеризуется:
- непрерывностью изменений;
- постепенной работой
- командным подходом;
- охватом всего предприятия;
- принципом бездефектности (работа на опережение).
Драйверы интеграции бизнес-процессов
Эффективность цепи поставок за счет интеграции бизнес-процессов повышается в результате воздействия особых факторов, которых принято называть драйверами. Они способны усилить конкурентные преимущества предприятия за счет его интеграции в единую логистическую цепь.
Для внутренней интеграции драйвером считается согласованное осуществление логистических процессов и операций (т.е. «стыковка» функциональных циклов логистики) в рамках единого цикла исполнения заказа клиентов. При выполнении фондоемких и трудоемких процессов снизить логистические издержки способно масштабное использование информации, т.е. замена процессов и ресурсов информацией.
Рекомендуется проводить мониторинг товарных групп (относительно их прибыльности) и потребительского спроса. Кроме того, увеличению рыночной доли и повышению прибыльности способствует углубление специализации или диверсификация производственно-коммерческой деятельности
Еще предприятию можно провести сегментирование покупателей, после чего сфокусировать свое внимание на ключевые сегменты. Качественное выполнение трудовых функций возможно благодаря правильной мотивации персонала
Касательно внешней интеграции широкое распространение получило использование услуг канальных посредников, так же активно развивается практика инсорсинга и аутсорсинга. В последнее время все чаще стали использоваться информационные технологии, происходит интенсивный обмен информацией на межфункциональной основе, что тоже способствует интеграции бизнес-процессов.
Задачи и события
Говоря про вариативность BPMN, следует отметить небольшое различие между событиями-сообщениями и задачами-сообщениями. По сути это одно и тоже, но к задачам-сообщениям можно прикреплять обработчики событий (например, таймер) и модификаторы (например, цикл по объектам), а к самим событиям — нет.
Ниже показан пример диаграммы с задачами по отправке и получению сообщения:
Пример этой же диаграммы с событиями получения и отправки сообщений:
Но если в рамках отправки или получения сообщений произошли какие-то события, например, связанные со временем, это можно показать только с помощью действий, поскольку они допускают размещение граничных событий. Например, при отправке КП пришли данные о том, что цены услугу изменились и поэтому нужно сформировать КП заново. А во время получения вопросов по КП стало ясно, что клиенту нужна другая услуга, т. е. текущее КП неактуально и нужно сформировать новое.
Современные СЭД: курс на упрощенчество и подмена понятий
Сложившаяся практика внедрения систем электронного документооборота в виде автоматизации отдельных участков документооборота приводит к заданному эффекту ускорения, но не приводит к рационализации документных процессов, которая невозможна без знания и применения методологии предметной области (например, методов унификации и стандартизации). Рационализация подменяется упрощенческим подходом, что подтверждается позиционированием систем электронного документооборота не как инструмента для работы с документами, а как инструмента взаимодействия, обладающего в первую очередь удобным набором механизмов коммуникации.
Методология IDEF3
IDEF3-модели используются для документирования технологических (информационных) процессов, где важна последовательность выполнения процесса
Выделяют четыре элемента IDEF3-модели: Единица работы — отображают действия, процессы, события, этапы выполнения работ. Единица работы может иметь только один вход и один выход
Ссылки (Referents):
необходимые элементы для выполнения процесса (сырье, материалы);
результат процесса (изделие);
активаторы процесса (клиент, поставщик).
Связи (Links), которые бывают двух типов:
передают действия от одной единицы работ к другой
соединяют ссылку с единицей работ (активируют единицу работ)
Перекрестки (Junctions) – элементы модели, за счет которых описывается логика и последовательность выполнения этапов процесса.
Бывают двух видов:
перекрестки слияния – Fan-in
перекрестки ветвления – Fan-out
Типы перекрестков
Асинхронное И (Asynchronous AND)
выходной процесс запустится, если завершились все входные процессы
после завершения входного процесса запустятся все выходные процессы
Синхронное И (Synchronous AND)
выходной процесс запустится, если завершились одновременно все входные процессы
после завершения входного процесса запустятся все выходные процессы, причем запустятся одновременно
Асинхронное ИЛИ (Asynchronous OR)
выходной процесс запустится, если завершится один или несколько входных процессов
после завершения входного процесса запустятся один или несколько выходных процессов
Синхронное ИЛИ (Synchronous OR)
выходной процесс запустится, если завершились один или несколько входных процессов, причем завершились одновременно
после завершения входного процесса запустится один или несколько выходных процессов, причем запустятся одновременно
Исключающее ИЛИ (XOR, Exclusive OR)
выходной процесс запустится, если завершился только один входной процесс
после завершения входного процесса запустится только один выходной процесс
Правила создания перекрестков
- Каждому перекрестку слияния должен предшествовать перекресток ветвления.
- Перекресток слияния «И» не может следовать за перекрестком ветвления типа синхронного, асинхронного или исключающего «ИЛИ».
- Перекресток слияния типа исключающего «ИЛИ» не может следовать за перекрестком ветвления типа «И».
- Перекресток, имеющий одну стрелку на одной стороне, должен иметь более одной стрелки на другой.
- Перекресток не может быть одновременно перекрестком слияния и ветвления. В ситуации, когда необходимо одновременно осуществить слияние и разветвление потоков работ, вводится каскад перекрестков.
Правило относительно единиц работ
В блок может входить и из блока может выходить только одна связь последовательности. Для отображения множества входов и выходов используются перекрестки.
Разрешается множественная декомпозиция работ:
для одной и той же работы может быть создано несколько диаграмм декомпозиции (для описания разных вариантов реализации работы).
Номер работы А13.1.2 означает:
родительская работа имеет код А13,
номер декомпозиции – 1
номер работы на текущей диаграмме – 2.
Элементы диаграммы последовательности
В верхней части диаграммы – активные объекты (и акторы) в виде прямоугольника («человечка»), от которого вниз проведена «линия жизни».
Сообщение (message) – отрезок горизонтальной линии со стрелкой, проведенный от линии жизни объекта (актора), посылающего сообщение, до линии жизни объекта (актора), получающего сообщение.
Отношение сообщения моделирует материальный или информационный поток.
Прием сообщений инициирует выполнение некоторого действия получателем
Сообщения упорядочены по времени: первое сообщение изображается вверху диаграммы, следующее – ниже, следующее – еще ниже и т.д.
Однако диаграмма не содержит метрики времени (расстояния между сообщениями – это не интервал времени)
Совмещённая модель (G3)
В период с середины 70-х до середины 80-х годов процессы инфляции и стагфляции привели к повышению внимания к вопросам рационализации производства. Большинство компаний выбирали стратегию консолидации, что привело к созданию портфелей продуктов («product portfolios»). От проведения отдельных исследовательских проектов отказались. Процессы исследований и разработок и маркетинга тесно переплелись в едином инновационном процессе. Сокращение расходов за счёт обеспечения информационного взаимодействия между научной, производственной и маркетинговой деятельностью легло в основу совмещённой модели инновационного процесса.
Совмещённая модель («объединяющая модель», «coupling of R&D and marketing», «feedback model») отражает важность как рыночных, так и технологических факторов. В качестве источников инноваций выступают как результаты НИОКР, так и потребности рынка
Модель инновационной деятельности третьего поколения сохраняет последовательный линейный характер, но уже с многочисленными обратными связями (рис. 1.8.).
 Рис. 1.8. Совмещённая модель инновационного процесса (3G)
 Рис. 1.8. Совмещённая модель инновационного процесса (3G)  
Алфавит нотации
BPMN-диаграмма отражает детальное описание бизнес-процессов в наглядном графическом виде. Главными объектами на диаграмме являются события и действия (задачи), которые соединяются потоком управления.
Поток управления — это последовательность шагов бизнес-процесса, в которой он исполняется.
Событие — это некий свершившийся факт, что-то, что возникает по ходу процесса или происходит в результате выполнения тех или иных действий. Например, «от клиента поступила заявка», «прошла неделя с момента подачи заявления» и т. д. Процесс в BPMN-диаграмме всегда начинается с события и должен заканчиваться событием.
Кроме того, на диаграмме могут отражаться исполнители бизнес-процесса, документы, используемые или создаваемые в рамках процесса и другие артефакты.
При разработке BPMN-диаграмм «для людей» (описательный и аналитическое моделирование), используются базовые элементы нотации, самые простые для понимания.
Внедрение бизнес-процессов
На предприятии может внедряться как обновленный, улучшенный бизнес-процесс, так и совершенно новый. В обоих случаях можно выделить несколько этапов внедрения:

Внедрение
Ознакомление. Сообщаем коллективу работников о новой системе, вводим в курс дела.
Вовлечение
Рассказываем о преимуществах, акцентируем внимание на выгодах, которые заставят персонал работать эффективнее.
Тестирование. Запускаем программу на одном производственном участке
Еще один вариант проверки: по новому алгоритму может работать один специалист.
Обучение. Если получены положительные результаты A/B-тестирования, обучаем остальных сотрудников работать по новым правила: рассказываем об обязанностях, описываем функционал автоматизированных систем и т. д.
Применение. После обучения всех сотрудников полноценно запускаем бизнес-процесс.
Контроль. Регулярно проверяем, справляется ли персонал с новыми обязанностями, соблюдают ли алгоритм в своей работе. Обязанности по управлению могут быть возложены на руководителей отделов или специально выделенных сотрудников.
Ключевые понятия процессного подхода
Бизнес-процесс включает целый ряд характеристик, среди которых есть основные и дополнительные.
Каждый инструмент имеет:
Процессыный подход
- Название и цель – четкие и понятные всем участникам бизнес-процесса, чаще объединены. Например: заключение договора на оказание услуг с заказчиком – это и название бизнес процесса, и его цель.
- Владельцы инструмента или исполнители – лица, которые отвечают за результат, руководят и контролируют деятельность задействованных в бизнес-процессе сотрудников. Например: заместитель директора по продажам.
- Ресурсы – инструменты, которые требуются на любом из этапов создания продукта и остаются неизменными. Например: фрезерный станок на металлообрабатывающем предприятии.
- Вход – ресурсы, чаще сырье, которое требуется для создания продукта и в конечном итоге преобразуется во что-то новое. Например: резина, из которой производят автомобильные шины.
- Выход – готовый продукт. Должен соответствовать первоначальным требованиям. Может служить входом в другой бизнес-процесс. Например: готовый хлеб на хлебопекарском комбинате.
Преимущества интеграции бизнес-процессов
Предприятия в процессе своей жизнедеятельности сталкиваются с рядом проблем и трудностей. Одной из таких проблем, причисляемых специалистами к разряду основной, заключается в управлении логистическими процессами цепей поставок, которые включают в себя несколько бизнес-партнеров. Большое число хозяйствующих субъектов отказывается расширять цепь поставок из-за опасения потерять контроль над процессом, передав его поставщикам или партнерам.
На самом деле интеграция бизнес-процессов на основе сотрудничества в конечном итоге приносит участникам цепей поставок немало преимуществ. Это сотрудничество может быть организовано как стратегические союзы, которые основываются на долгосрочных обязательствах партнеров в сфере поставок.
Если будет установлен такой тип отношений взаимозависимости партнеров, то, по оценкам аналитиков, они получат следующие преимущества:
- Осуществление обмена информацией, опытом, используемыми системами и подходами к управлению и т.п.;
- Провозглашение общей культуры бизнеса, направленного на достижение общих целей и задач;
- Совместная, более результативная разработка продуктов и процессов;
- Наличие стремления к постоянному совершенствованию всех выполняемых операций;
- Совместное решение возникающих проблем, более быстрое устранение разногласий;
- Обеспечение гарантированной надежности и высокого качества готовой продукции;
- Заключение соглашений в рамках справедливого и конкурентоспособного ценообразования и др.
Форматы описания бизнес-процессов
Бизнес-аналитики оформляют описание процессов разными способами в зависимости от исходных условий. Выделают 3 формата: текстовый, табличный и графический. Каждый из них имеет свои преимущества и недостатки.
Текстовый
Самый распространенный формат, предполагает изложение большого объема текста словами.
| Плюсы | Минусы | 
| 
 | 
 | 
Табличный
Оформление описаний в виде таблицы является более удобным вариантом, по сравнению с предыдущим форматом. Единственная сложность состоит в формировании шаблона для последующего заполнения.
| Плюсы | Минусы | 
| 
 | 
 | 
Схема бизнес-процессов
При выборе графического формата составляется схема, которая демонстрирует весь его механизм. Строят ее чаще с применением специальных программ, но черновой вариант можно создать и вручную.
Схема
Схема строится в 9 этапов:
Фиксируем границы – начальную и завершающую точки процесса.
Отображаем основные блоки – каждый блок соответствует этапу цикла и располагается в соответствии со своим местом в цепочке.
Добавляем ответвления – важно отобразить все возможные пути развития событий.
Распределяем роли – схема не включает имена и должности участников бизнес-процесса, вместо этого работникам присваиваются роли. Один участник может иметь две и более ролей в структуре.
Добавляем документы – это может быть любая важная для бизнеса информация (проект, презентации, доклады, кейсы, инструкции, электронные письма и т
д.).
Указываем ПО и источники данных – схема должна содержать сведенья обо всех программах, используемых для автоматизации бизнес-процесса.
Включаем материалы и инструменты – все то, что помогает в успешном достижении намеченной цели.
Вносим ключевые показатели эффективности – критерии, которыми будут пользоваться сотрудники управления при оценке результативности персонала.
Моделируем бизнес-процесс, используя все перечисленные сведенья.
 
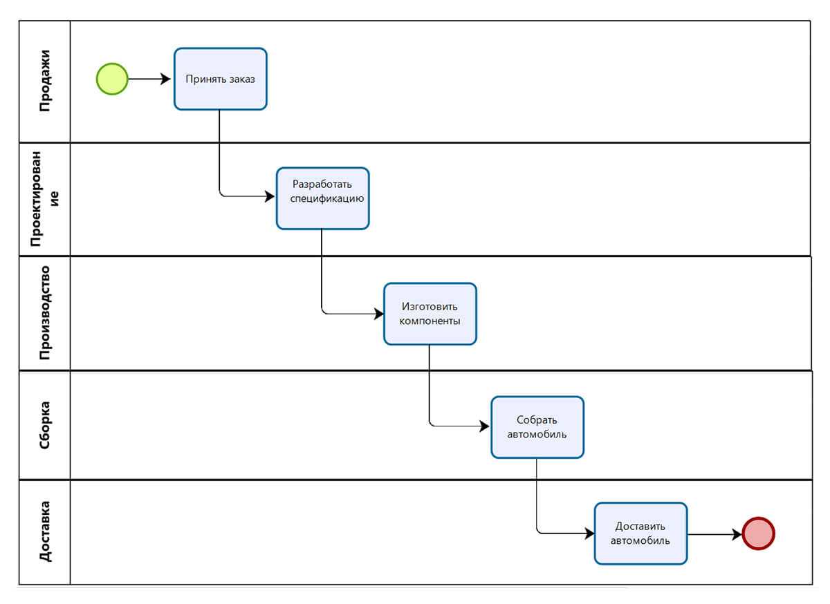
Схему можно отобразить в виде карты или маршрута с применением стандартных международных форм документирования (нотаций).
Карта имеет вид блок-схемы, в которой по вертикали в столбцах обозначаются участники процесса, а в строках по горизонтали – интервалы времени. Такая форма изображения помогает проследить, как информация передается между подразделениями. Слишком сложная карта является поводом оптимизировать бизнес-процессы.
Классы и объекты
Класс – некоторый тип объектов (множество похожих объектов),Экземпляр – конкретный объект (представитель класса).
Объекты имеют:
имя (через двоеточие может быть указано имя класса)
свойства — описываются с помощью атрибутов
поведение — представляется с помощью операций
У объектов одного класса состав атрибутов и операций одинаков.
Они отличаются значениями атрибутов, т.к. экземпляры классов описывают характеристики конкретного объекта.
Для отображения взаимосвязей объектов в процессе выполнения прецедента используются динамическая и статическая диаграммы взаимодействий.
Для отображения структурных и ассоциативных связей между классами используется диаграмма классов
Правила построения диаграмм
Рассмотрим пример бизнес-процесса обработки заявки:
Пример бизнес-процесса обработки заявки
Стартовым событием в нашем процессе является поступление заявки от клиента
Обратите внимание, что клиент на диаграмме показан в виде свернутого пула: мы не видим никаких действий в пуле клиента, потому что для рассматриваемого процесса он представляет собой чёрный ящик, от которого приходят и уходят потоки сообщений, без подробностей обработки
Чтобы распределить действия по областям ответственности разных ролей, можно использовать дорожки в рамках одного или нескольких пулов. В рамках одного пула переход между действиями выполняется через поток управления, показываемый сплошной линией, а между собой пулы общаются друг с другом через поток сообщений, обозначаемый пунктирной линией.
Обозначение действий по областям ответственности разных ролей
После действия «Направить клиенту коммерческое предложение (КП)» на диаграмме используется логический оператор ИЛИ (событийный XOR), после которого возможен один из двух вариантов:
1. Если прошло 5 дней, что показано событием с триггером таймер, и ответа от клиента нет, заявке присваивается статус «Отказ» в CRM-системе и наступает финишное событие «Заявка закрыта».
2. Если же ответ от клиента получен и 5 дней ещё не прошло, процесс движется дальше в зависимости от данных в этом ответе.
Таким образом либо заявке присваивается статус «Отказ» или выполняется свернутая задача «Сформировать проект договора», детали которой показаны на отдельной диаграмме.
В результате этой задачи создаётся документ «Проект договора» и наступает финишное событие «Заявка успешно обработана».
Объектная модель бизнес-процесса
Раскрывает внутреннее устройство бизнеса: какие виды ресурсов используются для реализации прецедентов и каким образом они взаимодействуют.
Классы объектов модели бизнеса:активные — исполнители процессов (стереотип business worker), например, Продавец, Изготовитель, Разработчик;пассивные — сущности (стереотип business entity), например, Продукт, Заказ, Счет.
Иногда среди активных выделяют:
интерфейсные (стереотип Boundary) – активные объекты, взаимодействующие с окружением, т.е. с акторами. Примеры – Продавец, Регистратор, Секретарь..
управляющие (стереотип Control) – активные объекты, участвующие в выполнении процессов, но не имеющие контакта с окружением. Примеры – Разработчик продукции, Изготовитель, Менеджер проекта..
Классификация моделей
 Познавательные (объяснительные) модели отражают уже существующие объекты.
Познавательные (объяснительные) модели отражают уже существующие объекты.
Нормативные (прагматические) модели отражают объекты, которые должны быть осуществлены.
Градации нормативных моделей: от референтной (для целого класса объектов) до модели конкретного объекта.
 Статические модели не учитывают временной фактор.Динамические модели отражают изменения объекта, происходящие с течением времени. Динамическая модель сама может быть статична или находиться в динамике (имитационная модель).
Статические модели не учитывают временной фактор.Динамические модели отражают изменения объекта, происходящие с течением времени. Динамическая модель сама может быть статична или находиться в динамике (имитационная модель).
 Материальные модели построены из реальных объектов.Абстрактные модели — это идеальные конструкции, выполненные средствами мышления, сознания.
Материальные модели построены из реальных объектов.Абстрактные модели — это идеальные конструкции, выполненные средствами мышления, сознания.
 Декларативные модели отражают свойства, структуры, состояния объектов.Процедурные модели отражают процедурное, операционное знание.
Декларативные модели отражают свойства, структуры, состояния объектов.Процедурные модели отражают процедурное, операционное знание.
 Детерминированные модели отражают процессы и явления, не подверженные случайностям.Стохастические – отражают случайные процессы, описываемые вероятностными характеристиками и статистическими закономерностями.
Детерминированные модели отражают процессы и явления, не подверженные случайностям.Стохастические – отражают случайные процессы, описываемые вероятностными характеристиками и статистическими закономерностями.
 Формализованные модели могут не иметь смысловой интерпретации.В содержательных моделях сохраняется семантика моделируемого объекта.
Формализованные модели могут не иметь смысловой интерпретации.В содержательных моделях сохраняется семантика моделируемого объекта.
Методы моделирования бизнеса
Структурные методы

Основаны на последовательной декомпозиции системы на все более мелкие подсистемы.
Принципы структурного подхода:
- «разделяй и властвуй» — разбиение сложных проблем на множество меньших задач, легких для понимания и решения;
- иерархическое упорядочивание – организация составных частей проблемы в иерархические древовидные структуры.
Две группы методов: моделирующие функциональную структуру и структуру данных
Наибольшее распространение получили методологии:
- IDEF0 – функциональные модели, основанные на методе SADT;
- IDEF1X – диаграммы данных «сущность-связь» (ERD);
- IDEF3 — диаграммы потоков работ (Work Flow Diagrams);
- DFD — диаграммы потоков данных (Data Flow Diagrams).
Методы объектно-ориентированного моделирования

Предназначены для создания моделей систем с целью их последующей реализации в виде объектно-ориентированных программ
Наиболее известные методы:
- Booch’93 Г. Буча,
- OMT Дж. Румбаха
- OOSE А. Джекобсона
- UML (Unified Modeling Language) – на основе Booch’93, OMT, OOSE
Главным структурообразующим элементом является объект.В программировании объект — это структура, объединяющая данные и процедуры.В модели бизнеса объекты – это участники бизнес-процесса (активные объекты) и пассивные объекты (материалы, документы), над которыми выполняют действия активные объекты.
Методы имитационного моделирования

Позволяют имитировать на компьютере (с помощью специальных программ) процессы функционирования реальной системы (в режиме сжатого времени или пошаговом режиме).
Наиболее распространенные методы:
- сети Петри и раскрашенные сети Петри (CPN, Colored Petri Nets);
- GPSS (General Purpose Simulating System) – унифицированный язык имитационного моделирования;
- SIMAN (SIMulation ANalysis) – язык визуального моделирования.
Интегрированные методы
 Интегрированные методы моделирования объединяют различные виды моделей – структурного анализа, объектно-ориентированные, имитационные и др.
Интегрированные методы моделирования объединяют различные виды моделей – структурного анализа, объектно-ориентированные, имитационные и др.
- ARIS (Architecture of Integrated Information System) позволяет отражать в единой интегрированной модели: оргструктуры, функции, данные, процессы. Использует множество типов моделей.
- G2 — методология создания динамических интеллектуальных систем позволяет моделировать процессы с использованием знаний эксперта.
- BRM (Business Rules Management) – методология управления бизнес-правилами.
Понятие модели
Модель представляет искусственный, созданный человеком объект любой природы (умозрительный или материально реализованный), который замещает или воспроизводит исследуемый объект.
Процесс построения, изучения и применения моделей называется моделированием.
Модель — упрощенный, приближенный образ, который отражает наиболее существенные (с точки зрения цели моделирования) свойства оригинала.
Соответствие модели оригиналу называется адекватностью модели.
Адекватность включает требования полноты и точности (правильности). Требования должны выполняться в той мере, которая достаточна для достижения цели.
Для одного и того же объекта может быть построено множество различных моделей, отвечающих различным целям.
Модель внешнего вида часовСтруктурная схема часов
Виды подобия: прямое (макет, фотография), косвенное (подобие по аналогии), условное (на основе соглашений).
Процесс моделирования имеет свойство динамичности: модели развиваются, уточняются, переходят одна в другую.
Поток событий прецедента
Поток событий — описание прецедентов последовательностью шагов
Поток событий прецедента «Продажа продукта»:
- Продавец получает заявку клиента
- Если в заявке указан готовый продукт, то Продавец проверяет наличие продукта на складе. Если продукта нет в наличии, прецедент заканчивается. Если продукт есть на складе, то прецедент продолжается с шага 6.
- Если в заявке указывается заказной продукт, то Продавец формирует заказ и передает его
- Изготовителю продукта.
- Изготовитель изготавливает продукт в соответствии с требованиями клиента и сообщает о готовности Продавцу.
- Изготовитель отправляет продукт на Склад.
- Продавец сообщает Клиенту о готовности продукта и принимает от Клиента оплату.
- Продавец сообщает Отправителю количество продукта и адрес клиента и заказывает транспорт.
- Отправитель получает продукт со склада и доставляет его клиенту.
Создание бизнес-процессов на предприятии
Создание бизнес-процессов в компании предполагает структуризацию всего, что задействовано в ходе достижения определенной коммерческой цели: ресурсов, технологий, сроков, информационной составляющей, пространства и т. д. Для этого нужно:
- проанализировать текущие бизнес-процессы, разработать для каждого из них описание и модель в формате «как есть»;
- построить модель в формате «как должно быть», разработать обновленный бизнес-процесс;
- управлять и оптимизировать бизнес-процессы.

Создание
Анализ
На первоначальном этапе важно провести оценку текущих бизнес-процессов. Так становится возможным определить, где происходит дублирование одних и тех же действий разными структурными подразделениями, а также поставить определенные задачи и назначить оптимизационные меры
Анализ необходим, если:
- клиенты жалуются на сервис и качество продукта;
- не получается исполнять заказы в срок;
- слишком длинные бизнес-процессы (более 3-5 манипуляций);
- компания тратит слишком много денег на складскую и транспортную логистику;
- производственные площади не используются на 100%;
- мощности чрезмерно загружены;
- запуск в производство нового продукта или смена технологии обходятся слишком дорого.
Анализ проводится путем первоначального описания текущих бизнес-процессов на предприятии.
Когда описывать бизнес-процессы обязательно:
- крупное предприятие с большим количеством заявок, клиентов и филиалами;
- сложное многоэтапное производство;
- расширение компании, постановка новых задач, интенсивное увеличение штата сотрудников;
- продажа бизнеса или франшизы, смена руководящего аппарата;
- переход заказов из одного отдела в другой;
- выполнение работниками одних и тех же действий многократно;
- внедрение новых информационных систем.
Когда описывать бизнес-процессы необязательно:
- предприятие небольшое с малым количеством сотрудников;
- единственная деятельность компании – проектирование, где все проекты отличаются друг от друга;
- фирма только открылась, ей предстоит интенсивный рост и изменение всех процессов.
Иногда описание бизнес-процессов путают с должностными инструкциями. Это совершенно разные документы.
- В должностной инструкции изложен порядок работы отдельного сотрудника, а в бизнес-процессе – нескольких специалистов, работающих над одним процессом.
- Должностная инструкция описывает функции работника, занимающего конкретную должность, а бизнес-процесс содержит цикл операций в рамках выполнения определенной задачи.
- Бизнес-процесс имеет конечную цель и требования к результату.
Этапы описания
Существует 2 модели описания бизнес-процессов:
- Модель «как есть» (в переводе с английского – as is). Демонстрирует текущие бизнес-процессы, которые нужно изучить и описать.
- Модель «как должно быть» (переводится как to be). Создается исходя из анализа предыдущей модели, если нынешние бизнес-процессы оказываются неэффективными, несовершенными.
Модель «как есть» строится следующим образом:
- Собираем команду специалистов, которые задействованы в конкретном бизнес-процессе, в т. ч. аппарат управления.
- Собираем все необходимое для входа (информацию о ресурсах, мощностях, требованиях к качеству, времени обработки и исполнения заказов), обозначаем конечный результат.
- Формулируем этапы на основании собранных данных в ходе интервью с работниками. Персоналу можно задать такие вопросы:
- Какие действия включены в процесс?
- Как выполняется действие и где это происходит?
- Кто ответственный за конкретную операцию?
- Какой результат?
- Как понять, что рабочий цикл закончен?
- Какие документы сопровождают завершение цикла?
- Куда эти документы потом передаются.
Переходим к разработке
В итоге проведенного анализа формируется ряд проектных документов, по которым будет производиться разработка
Первое и самое важное требование, выдвигаемое к документации – четкое описание цели. Или, другими словами – постановка задачи
По мнению аналитика, все может быть описано предельно подробно, но для разработчика постановка была не очевидна. Подобные проблемы «перевода» возникают при недостаточной коммуникации с разработчиком.
На этапе разработки аналитик активно консультирует команду. Как бы полно не была описана документация и постановка задачи, со стороны разработки всегда возникнет масса вопросов, которые они могут просто не задать, посчитав свое понимание единственным и верным. Также аналитик не прекращает коммуникации с заказчиком, не стоит забывать об изменчивости требований.
Заключение
BPMN-диаграмма имеет массу достоинств. Она позволяет графически показать детальную логику выполнения процесса с помощью логических операторов, событий, документов и прочих объектов. BPMN-диаграмма может быть очень простой, наглядной и понятной для бизнес-пользователей, а также может быть запущена на исполнение в BPMS-движках. Сегодня именно эта нотация считается стандартом де-факто в ИТ-отрасли для описания бизнес-процессов.
Однако, избыточный алфавит нотации, особенно слишком большой набор событий и шлюзов, затрудняют разработку и чтение диаграмм. Это приводит к тому, что у разных аналитиков могут получиться разные диаграммы описания одного и того же процесса. Такая вариативность не всегда хороша, поскольку повышает семантическую нагрузку на читателя. Поэтому при использовании BPMN в качестве корпоративного стандарта визуального описания бизнес-процессов (без запуска на исполнение в BPMS) следует определить, какие элементы вы с коллегами будете использовать, и что именно каждый из них означает, чтобы исключить риски возможных семантических расхождений и снизить смысловую нагрузку на читателей диаграммы.
Анна Вичугова
Бизнес-аналитик, CBAP, к.т.н., тренер Systems.Education,основатель и тренер Школы прикладного бизнес-анализа
- 
Кандидат технических наук (Системный анализ, управление и обработка информации, 2013) 
- 
Сертифицированный бизнес-аналитик (IIBA CBAP, 2020) 
- 
Сертифицированный специалист Business Studio и СЭД Directum 
Профессиональные интересы: системный анализ, бизнес-анализ, разработка и поддержка СМК, ССП (KPI), анализ и формализация бизнес-процессов (UML, IDEF, BPMN), Data Science, технологии Big Data, разработка технической документации (ТЗ по ГОСТам серии 19, 34, руководства пользователя и администратора, описание программных продуктов), управление продуктами и проектами.































 
    


